电影|刘德华二度创业,与张学友拍了一部经典,却栽了一个大跟头
90年代初 , 演艺事业顺风顺水的刘德华 , 萌生了“开公司、当老板”的念头 。 1991年 , 他注册、成立了“天幕制作有限公司” , 开始以制片人的身份 , 独立运营自己的电影事业 。

文章图片
然而 , 刘天王的创业之路并不顺利 。 “天幕电影”投拍的作品“亏多盈少” , 90年代末 , 巨大的财务压力 , 让“天幕电影”陷入了运营危机 。
为了挽救自己的公司 , 刘德华在2000年说服了当时的“香港电讯大亨”麦绍棠 , 入股了“天幕电影” 。
刘德华以为 , 麦绍棠的加入 , 可以让“天幕电影”起死回生 。 岂料 , 这次“引资入股”却为“天幕电影”带来了新的危机 。

文章图片
2001年 , “天幕电影”在刘德华的引导之下 , 与杜琪峰的“银河映像”合作拍摄了《全职杀手》 。 和“天幕电影”出品的其他作品一样 , 这部《全职杀手》上映后 , 也遭遇了票房重挫 。
麦绍棠认为 , “天幕电影”一直亏损 , 是因为刘德华这个“执行总裁”能力不行 , 于是麦绍棠召开股东大会 , 想要把刘德华“踢出局” 。 麦绍棠的做法 , 引起了刘德华的不满 , 毕竟“天幕电影”是刘德华一手创立 。
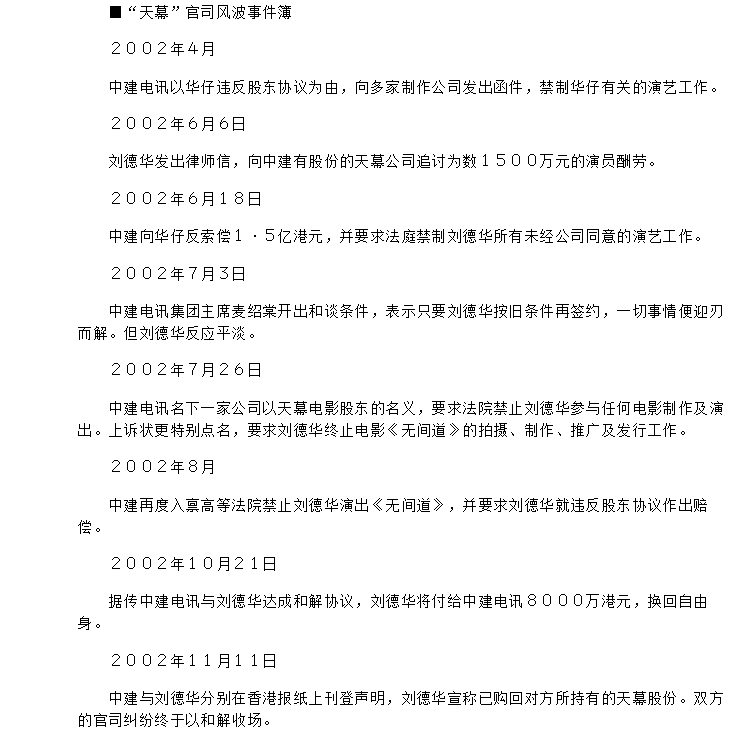
既然在公司内部谈不拢 , 就诉诸于法律 。 2002年 , 刘德华、麦绍棠展开了“法庭拉锯战” 。 最终 , 在圈内好友的调解之下 , 刘、麦二人达成了庭外和解 。

文章图片

文章图片

文章图片
虽然刘、麦二人最后达成了和解 , 但是麦绍棠还是从“天幕电影”撤资 。 随着这位大股东的离开 , 刘德华的“天幕电影”也因为财务压力 , 走向了倒闭 。
“天幕电影”的倒闭 , 并没有浇灭刘德华的创业热情 。 2003年 , 刘德华又成立了一家新的电影公司 , 并用一部“黑帮片” , 开启了自己“二度创业”的时代序幕 。
这家新公司叫“映艺娱乐有限公司” , 这部“黑帮片”叫《江湖》 。

文章图片

文章图片
“映艺娱乐”投拍的首部电影 说起这部《江湖》 , 就不得不提一提曾志伟 , 以及曾志伟名下的“无休映画” 。

文章图片
新千年之后 , 港片市场一片低迷 。 2002年 , 警匪港片《无间道》在口碑、票房之上的成功 , 让此时的港片制作者们 , 看到了新的创作方向 。
参与了《无间道》拍摄工作的曾志伟 , 也想模仿《无间道》的创作方式 , 搞一部“黑帮题材”的电影作品 。 于是 , 他带领自己名下的“无休映画” , 创作出了《江湖》的剧本 。
剧本只是第一步 , 电影想要开拍 , 还得搞定“投资”、“演员”这两方面的问题 。 为此 , 曾志伟找“寰亚电影”拉投资 。
2002年的《无间道》 , 就是由“寰亚”投资拍摄 。 看到《江湖》的创作模式与《无间道》颇为相似 , “寰亚”也果断投资了这部作品 。
为了稳定电影的院线发行工作 , 曾志伟还拉来了院线巨头“星美国际” , 加盟这部《江湖》 。
- 鹤岗|恭喜马丽,又搞砸了一部电影
- 电影|影院为了宣传《水门桥》,拼出易烊千玺敬礼形象,成品大为震撼
- 海市蜃楼|《海市蜃楼》看完这电影脑子不够用了!
- 现实|《姐说电影》No.4:娄烨电影坎坷的那些年
- 电影|《复联4》导演解释3小时片长 为防剧透将写公开信
- 电影|《反贪风暴4》路演开启 刘梦娜等演员即将现身禅城
- 电影|《反贪风暴4》:林德禄请停止拿烂片圈钱
- 电影|《反贪风暴4》的结局是为第五部做准备吗?
- 电影|有尺度,也有深度,这5部电影值得推荐,点赞收藏
- 现实|《独家头条》:一部具有现实质感的职场推理电影
