这首诗|余秀华游长江时写的一首诗,柔情和豪情完美融合,最后一句惊艳了
余秀华的诗读多了,会觉得她其实是一个挺矛盾的人。面对种种质疑,她是霸气的,有人说她人丑就该多读书,她说:“是该多读,但都是别人读我的书”。面对男神,她又有些卑微,一连给李健写了多首情诗,每一首都感人肺腑,感动了不少网友。

文章插图
主持人董卿曾用过这样一段话来形容余秀华,笔者觉得是很有道理的:
用最摇晃的步伐写出最坚定的诗句,这些诗句像阳光透过了水晶,折射出她的灵魂和光芒,她不惧怕命运的不公带给她的伤害。选择在诗歌里释放自己。

文章插图
这段话的重点是“释放自己”4个字。不管是诗词里痴、狂、悲、怒,还是现实中的有骂必怼,余秀华一切的反应不过是为了释放内心的触动。这一点,一如千年前的李白,狂就要狂出“天生我材必有用”的高度,悲也要悲出“举杯销愁愁更愁”的境界,这也是很多人喜欢余秀华的原因。
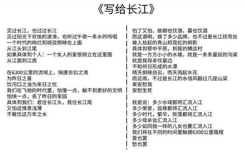
本期笔者要和大家分享的是余秀华游长江时写的一首诗,诗名《写给长江》,这首诗豪情万丈下是柔情似水,最后一句惊艳了。让我们来品一品:

文章插图
诗分为4节,第一节由视觉和听觉入手,阳光下的欢愉、午夜里的呜咽形成了鲜明的对比,写出了长江的历史厚重感。而后由大景写到个人,江头、江尾、江面、江底,绚烂和斑驳,被诗人幻化成了一个女子的爱与恨,这样的想象令人赞叹。

文章插图
第二节从“在6300公里”起句,清与浊的对比令人眼前一亮,昨日和来日一喜一忧充满着辩证哲思,至此全诗意境全开。后两句一连用了两个“怕”字,节奏的慢与快都令世人担忧,从长江水写到时代的快慢,快速的笔锋流转是余秀华诗一贯的风格。与第一节结构一样,这一节的落笔也是由长江写到人情,衔接时用的是宋人李之仪《卜算子》中的名句,并由此道出了自己内心的纠结:又怕这情意浅薄,不敢饮这万年之水。这一句是对长江的咏赞,也是对人间情与义的你礼赞,十分高明。
【 这首诗|余秀华游长江时写的一首诗,柔情和豪情完美融合,最后一句惊艳了】第三节从“怕了又怕”开始,用酒与长江水作对比,酒再浓也比不过倒映着青山和霓虹的长江水。通过水流,诗人将笔触拉到了村里、水塘、沟渠尽头的坟墓边。与长江没有任何关系的水潭,诗人通过雨将它与长江联系起来,令人回味无穷。至此,长江水在诗人笔下完成了时空的转换,大气磅礴的浪花也有了你温情,落笔处的两个“安慰”是诗人体味到的长江之柔,这是酒无法给予的。

文章插图
第四节从“就是说”开始,一连5个“多少”和“入江”构成排比,充满了感染力。全诗最惊艳的是最后三行,它是对整首诗的总结。前三节每一节诗人都由长江水写到个人的感情,每一次都是在不同的时空里触摸长江的灵魂,一切的爱与恨到最后都化为了长江水,这正是“爱也罢,愁也罢”。
纵观这首诗,从意境上来看,它将柔情和豪情完美融合,诗人写得洋洋洒洒,我们读得也是酣畅淋漓。从结构上来看,一节一转折,一节一次哲思,由长江水起句,以长江魂落笔,一气呵成。在现当代诗人中,能达到这样水准的不多。对此诗大家怎么看?欢迎讨论。
- 黄公望@点赞!这份省级名单公布,萧山上榜
- 乐陵$山东省第六批省级文物保护单位名单公布,乐陵这些地方入选
- 明信片!星辰大海|新时代,这是江苏大海寄给你的蓝色明信片
- 上海|在上海这些地方,足不出“沪”即可享受“年味”
- 儿子|感动!这个温柔且沉重的“杭州版”《美丽心灵》字字戳中内心……
- 中国传统文化#五月,一首诗站在窗外
- 贞贞|职场小人多,避免遭人暗算,这3种事不能做
- 概念图!韩媒发文又在文化方面发起挑战,这回是跟日本争“妖怪”
- 诗歌|点赞近百万!这些小学生亮了
- 职业教育|这三类工作适合性格内向的人,不用能言善辩,也可以获得稳定收入
