
文章图片

文章图片

文章图片

文章图片
大学生毕业在找工作时都希望找一份稳定的工作 , 各种公职类的铁饭碗 , 对于学生和家长来说都属于“香饽饽” , 能够考上公务员、事业编 , 是很多学生的第一追求 。
其实除了这类带编制的工作 , 大型的国企待遇和发展也是很有潜力的 , 像是中国烟草、中储粮、中国电力的招聘每一年也会吸引很多大学生 。
这类大型国企也会提供非常诱人的工作条件 , 不仅基本的就业保障非常齐全 , 还会凭借自己的实力为就业者提供一份职业年金 , 以及各种假期的补贴福利等 。
进入国企不仅仅是有一份令人羡慕的工作 , 更加可以为国家的发展和民族的企业做出贡献 , 秉持着一种爱国向上的初心 , 近年来 , 人们也是对各类国货都更加关注和认可了 。
“白象”成为“国货之光” , 背后坚守令人感动自从冬残奥会之后 , “白象方便面”重新进入大众的视野 , 原因是这个企业中有三分之一的工作人员都是残疾人 , 而且企业会将这批人成为“自强员工” , 坚守了一份社会责任感 。
白象为了让这些员工更方便地工作 , 对于车间和各种其他的工作场所都做了专门的改造 , 现在这个社会在工作用人时 , 很少会有提供给残疾人的岗位 , 白象这样的做法让大家都非常佩服 。
可以说白象就是“国货良心” , 它不仅仅聘任了很多残疾人 , 也在方便面市场为中国人稳稳“站台” , 白象是我国的方便面四大巨头之一 , 许多人以前都不知道 , 只有白象没有被日资控股 , 是中国人自己的企业 。
而统一、康师傅、今麦郎三家都是被日资控股的 , 而且还大幅度挤占了白象的市场份额 , 让表象无法进入大城市的大卖场 , 只能在三四线城市艰难维持生存 。
不过随着三一五晚会对于问题酸菜的曝光 , 康师傅方便面的生产卫生问题也被曝光出来 , 白象却直接发声 , 自家的方便面没问题 , 可以放心吃 , 更称自己是身正不怕影子斜 。
这才把大家的关注重新拉回到这个老国货品牌的身上 , 网友一时间非常感动 , 都凭借自己的能力去支持白象 , 也表明大家对国人自己品牌的认可 , 很多人还直接表示 , 能进入这样的企业工作就好了 。
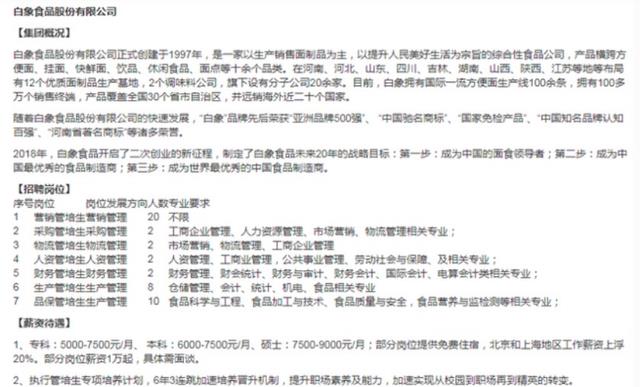
良心国企“白象”开始招聘 , 月薪5000元起步白象也公开了最新的招聘进化 , 多种岗位可以选择 , 营销、采购、物流、人资、财务等常规岗位都开放招聘 , 只要符合相对应的专业要求就可以报名 。
而且薪资待遇也给得比较高 , 专科起步薪资是5000元 , 最高到7500元;而本科的起步薪资是6000元 , 最高也是7500元;硕士的起步薪资就是7500元 , 最高可达到9000元 。
很多企业招聘是不给专科生机会的 , 而白象则对专科生一视同仁 , 还给了一个比较高的薪资 , 对专科生来说是一个非常好的机会 。
除了基本工资 , 白象在招聘的公告中也写明了会足额缴纳五险一金 , 还会提供带薪休假、定期体检、互助基金等福利 , 综合待遇是很好的 。
- 国企|“中铁五局”开始扩招了,实习工资让人羡慕,这几类人可优先录取
- 白象塔|温州古塔拆除后发现的造像,一跃成国宝堪称南方彩塑顶流,到底有多美?
- 县委书记|良心企业“白象”招贤纳士,专科月薪5000起步,培养机制不输国企
- 白象|良心企业“白象”公开招聘,本科月薪6000起步,培养机制不输国企
- 国企|国企招聘能有取消所谓第一学历限制的一天吗
- 招聘|又一国企大范围招聘,免笔试,面试过了就能上岗,专科生也可报名
- 银行业|为什么国企几乎都是校招,很少有社招?原因很现实
- 招聘|又一国企公开招聘,待遇丰厚,高薪工作,晋升空间大,不要错过
- 国企|铁饭碗竞争太大,文科生比理科、工科更有前途?现实真的好残酷
- 白象|拒绝日资收购,三分之一员工是残疾人,有责任担当的国货品牌
