自京赴奉先县咏怀五百字&古代诗歌鉴赏( 五 )
范例:杜甫《自京赴奉先县咏怀五百字》“朱门酒肉臭,路有冻死骨。”富豪之家酒香肉味飘出深宅大院,而外边却饿殍塞道,对比何等鲜明,反映了当时贫富对立的社会现实。
(5)反衬
概念:将其与另外一些相反或相对的事物放在一起,进行对照。常见的反衬有“以乐景写哀情”“以动衬静”“以静衬动”等。
作用:突出事物的特色。
范例:王维《鸟鸣涧》“人闲桂花落,夜静春山空。月出惊山鸟,时鸣春涧中。”诗中以动衬静,用“月出惊山鸟,时鸣春涧中”来衬托山中的宁静。又如李白《月下独酌四首(其一)》“花间一壶酒,独酌无相亲。举杯邀明月,对影成三人。”“三人”貌似人多,但更能反衬“独酌”的孤独寂寞。
(6)借古讽今
概念:借鉴历史人物或历史事件的经验教训,来影射、讽刺现实。
缘由:古代封建社会中的有识之士,大都博古通今,对现实有较为深刻的体察,而他们又大多仕途坎坷,怀才不遇,感到生不逢时。生活在那个时代,心中积郁不满,但又不可明说,特别是揭露朝政更是不便明说,于是他们往往从历史人物和事件中去寻求载体,以便委婉曲折地表达自己的心曲。
范例:李清照《夏日绝句》“生当作人杰,死亦为鬼雄。至今思项羽,不肯过江东。”实际上是李清照巧借项羽垓下战败、乌江自刎的历史故事,赞颂他那生为人杰、死亦鬼雄的豪杰气概,用他“无颜见江东父老”而不肯过江东来辛辣地嘲讽怯弱、苟安江南的南宋投降派。
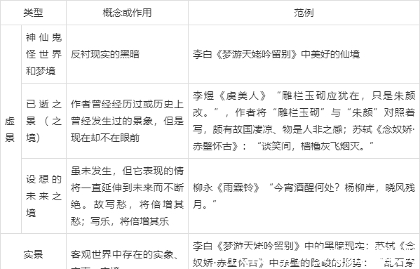
(7)虚实结合
概念:把抽象的述说与具体的描写结合起来,或者是把眼前现实生活的描写与回忆、想象结合起来。
在诗歌欣赏中,虚与实是相对的。有者为实,无者为虚;有据为实,假托为虚;客观为实,主观为虚;具体为实,隐者为虚;当前为实,未来是虚;已知为实,未知为虚;等等。

文章插图
作用:使作品的结构更加紧凑,形象更加鲜明,并使作品增加容量。
范例:李白《望庐山瀑布》前三句描写眼前所见,是实写;第四句“疑是银河落九天”,以银河来比喻庐山瀑布,为虚写。再如李白《梦游天姥吟留别》中,梦游天姥山,观奇景,见仙人,美不胜收,其乐融融,是虚写;梦醒后的所见和打算是实写。陈陶《陇西行》中有“可怜无定河边骨,犹是春闺梦里人”两句,前一句为实写,后一句为虚写,虚实对照,写出了诗人对百姓因战争而产生的家庭悲剧的深切同情。
实景和实景有时形成强烈的对比从而突出中心。如姜夔《扬州慢》中的虚景是指“春风十里”,写往日扬州城十里长街的繁荣景象;实景是“尽荠麦青青”,写词人今日所见的凄凉情形。这一虚一实两幅对比鲜明的图景,寄寓着词人对昔盛今衰的感慨。
(8)动静结合
缘由:一些诗人深受佛、道思想的影响,在表现某种山林野趣时,常有清幽静谧、远避尘俗的意境。为更显出此境之清静,作者往往捕捉某种细微的动态物象或声象来做反衬。其实,诗中的清静之境乃是诗人恬淡安静的心境的载体,也是诗人刻意追求的那种审美境界。
范例:王维《皇甫岳云溪杂题五首·萍池》“春池深且广,会待轻舟回。靡靡绿萍合,垂杨扫复开。”诗中巧借绿萍的开合来反衬萍池的幽静∶在那绿萍靡靡的一汪清池里,一叶轻舟荡过,满池的绿萍渐渐弥合,而岸边拂荡的垂杨却又轻轻地把刚刚弥合的绿萍再度撩拨开了。这满池的绿萍在轻舟与垂杨的拂荡下,一开又一合,一合又一开,使得萍池如此幽静而富有生机,绝非一潭死水。静静的萍池,本是很不好写的,而诗人能写得这般幽美,全仗以动显静的手法。
