李煜$曹操:一个被野心耽误的天才诗人,他这首千古绝唱一般诗人写不来
千年文坛,在被皇权耽误的文人中,有两个人不得不提,一个是词中之帝李煜,一个曹操。李煜的词作不用多说,《虞美人》等作品处是一直被模仿,却从未被超越。曹操在世时虽没称帝,但他却为皇权奋斗多年,其文学才华也同样不容被忽视。

文章插图
除了是一代枭雄外,曹操身上有两个刘备等人没有的标签,一个是书法家,一个是文学家。作为书法家,曹操的草书被奉为精品。作为文学家,曹操一生存诗虽然仅有20余首,却留下不少千古名句,其中包括“老骥伏枥,志在千里”、“对酒当歌,人生几何”等。曹操的诗风和一般的士大夫文人不一样,他不屑于华丽的辞藻,诗文都朴素无华,却气韵沉雄,属于低调中自有奢华的一类。

文章插图
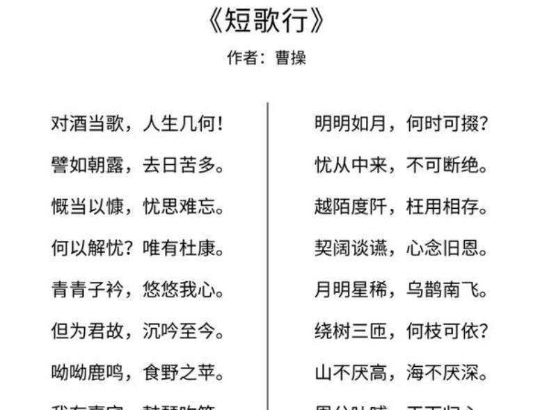
曹操的这种诗风,在当时的影响是极大的,当时不少人有意模仿,却终不得精髓。本期笔者要和大家分享的是曹操很有野心的一首诗,诗名《短歌行》。这首诗开篇8个字如今是家喻户晓了,让我们先来读一读:
【 李煜$曹操:一个被野心耽误的天才诗人,他这首千古绝唱一般诗人写不来】

文章插图
这是《短歌行》组诗中的第一首,创作年份不详,如今已入选课本多年。这是一首一般文人写不来的乐府诗,为何这么说:
1、一般文人没有诗中的野心
首先,诗中的野心一般文人是当真没有。只最后一句,“周公吐哺,天下归心”其实就已经彰显了曹操的雄心壮志。周公吐哺的典故出自《韩诗外传》,说的是周公为了接待来访的名士,经常饭吃到一半就被打断,这才有了天下人心中的贤君,为周朝后800打下了基奠。曹操以周公之比,其雄心不可谓不大,因为这一句他也受到了不少后世名家的质疑。其中清代名家朱乾对此诗有过这样一段评论:
撵躬自篡汉之实,昭昭若此,其奸诈之心,果可以欺天下后世乎?
因为一首诗,就对曹操用上了“奸诈”二字,虽然不太好听,但站在维护汉室正统的角度,朱乾这话说得也并没错。曹操在很长一段时间里,不愿承认自己篡汉之实,但这首诗中的野心,正如朱乾说的确实是骗了天下人。

文章插图
2、一般文人没有这种格局
说这首诗一般文人写不出来的第二个理由,就是诗中的这股慷慨霸气和游说之智,非一般文人能有。当时的曹操,满心抱负,求贤若渴。他对酒当歌,感叹时光匆匆,人生苦短,挥笔写下了自己的心声。“青青子衿,悠悠我心”本是《诗经》中描写爱情的名句,也被曹操化为思贤之意,可见他内心对贤才的热忱。
为了让贤才归心,曹操这首诗可谓煞费苦心。首先,他很形象地了自己的诚意:“但为君故,沉吟至今”,这是说他们不来,自己唉声叹;“我有嘉宾,鼓瑟吹笙”,这其实就是说他们若是来了,自己就好酒好菜好歌好舞地招呼着。

文章插图
若只是这样“表白”,显然不够高明,于是曹操在诗的后几句他完全站在了对方的角度,妥妥的一副“我完全理解你们”的样子。“月明星稀,乌鹊南飞。绕树三匝,何枝可依”,多么精妙的一个比喻。将才子们比作寻找栖息地的乌鹊,天下纷争中,他们就像鸟儿一样在月明星稀中找不到方向,只能绕树飞翔,却苦于找不到可依的良木。曹操是理解他们的,所以才能从他们的角度来考虑问题,这样的格局是一般文人是很难有的。
- 秦娥#世间五味俱全,可我只想要你一个人给的甜
- 胡曹&一个真正厉害的人,懂得“空杯理论”
- 蝴蝶迷@鲁智深武松有十一个兄弟,宋江有八大金刚和蝴蝶迷,打起来谁会赢?
- 招聘|寒假只有一个月,有必要实习吗?
- 锦鲤抄#初中生最爱听的3首“古风歌曲”,特别最后一个,堪称学渣“福音”
- 稀为贵@62岁的白居易终于抱上了外孙女,开心写下一诗,对出一个千古绝对
- 九灵元圣@九灵元圣地位那么高,为何甘当坐骑他的主人有另外一个身份
- 金缕衣&再忙也要背下这30句古诗词,立即让你提升一个境界
- 设计师|载入史册的中国大桥,整座桥没有一个桥墩
- 道理|过一种反“鸡汤”生活|一个征集
