科技馆|全国十佳文博社教案例宣传推介活动初评,故宫、科技馆等项目入选
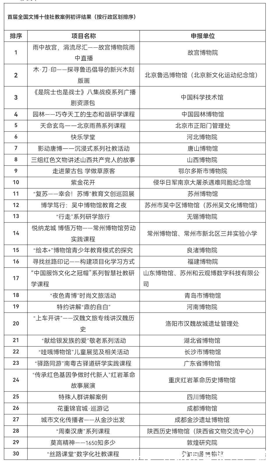
采访人员从国家文物局获悉,首届全国十佳文博社教案例宣传推介活动日前进行初评,30项案例在初评的193项案例中脱颖而出,进入公示阶段。故宫博物院“雨中故宫,涓流尽汇——故宫博物院雨中直播”项目、北京鲁迅博物馆(北京新文化运动纪念馆) 木·刀·印——探寻鲁迅倡导的新兴木刻版画项目、中国科学技术馆《是院士也是战士》八集战疫系列广播剧资源包等项目入选。
11位评委参加了现场评审,其中既有来自中国国家博物馆、中国人民革命军事博物馆、首都博物馆等博物馆的资深专家,也有来自中国传媒大学、中国教育科学研究院等院校的社会教育学者,文化和旅游部恭王府博物馆馆长冯乃恩任初评评审组组长。在对所有申报材料预审的基础上,通过评议、投票、计票环节,专家们遴选产生30项案例进入终评。
【 科技馆|全国十佳文博社教案例宣传推介活动初评,故宫、科技馆等项目入选】活动旨在推动落实中办、国办《关于实施中华优秀传统文化传承发展工程的意见》和《关于加强文物保护利用改革的若干意见》,以及教育部、国家文物局《关于利用博物馆资源开展中小学教育教学的意见》,更好利用文博资源开展社会教育。4月30日,活动面向全国宣传、教育、文化、文物部门和文博单位、教育机构及各类社会组织,广泛征集“十三五”以来利用文物、博物馆及文化与自然遗产等资源自主策划实施的原创性社会教育活动案例。截至7月20日,共收到144家单位的193个申报项目,包括讲解类活动、教育类、宣传展演类和其他具有实践探索价值、取得良好成效和典型经验的创新性线上线下社会教育活动案例。

文章插图
- 湖北省文联$新春佳节氛围浓 中国书法·年展全国行书草书作品展在汉开幕
- 李玉仁#著名书法家李玉仁——向全国人民拜年!
- 成都市委社治委#成都首届社区美空间创意设计全球征集活动十佳名单出炉
- 李晓昌|“翰墨助冬奥 丹青贺新春”全国重点推荐艺术家——李晓昌
- 交流展$杨耀 | 福虎迎春·丹青贺岁——全国优秀书画名家作品展
- 白菜#大数据看年货:全国备年货地图解锁各地最特色年味
- 广州|广州珠江边的百年仓库摇身一变获全国大奖
- 国企|年后公务员、事业单位、国企开始招人,大专学历起报,全国有岗位
- 先生#全国艺术名家邀请展—— 陈军琪中国画作品赏析
- 上海|音乐剧《粉丝来信》中文版全国首演登陆上海
